Github Copilot was used by our team for its auto-complete features during our developement of this application
{ list here sources of all reused/adapted ideas, code, documentation, and third-party libraries -- include links to the original source as well }
Refer to the guide Setting up and getting started.
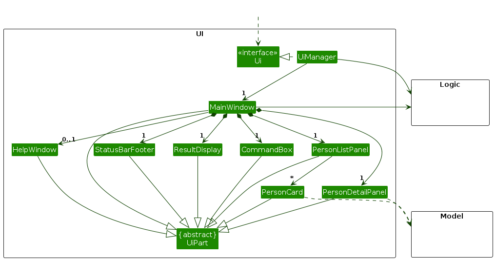
The Architecture Diagram given above explains the high-level design of the App.
Given below is a quick overview of main components and how they interact with each other.
Main components of the architecture
Main (consisting of classes Main and MainApp) is in charge of the app launch and shut down.
The bulk of the app's work is done by the following four components:
UI: The UI of the App.Logic: The command executor.Model: Holds the data of the App in memory.Storage: Reads data from, and writes data to, the hard disk.Commons represents a collection of classes used by multiple other components.
How the architecture components interact with each other
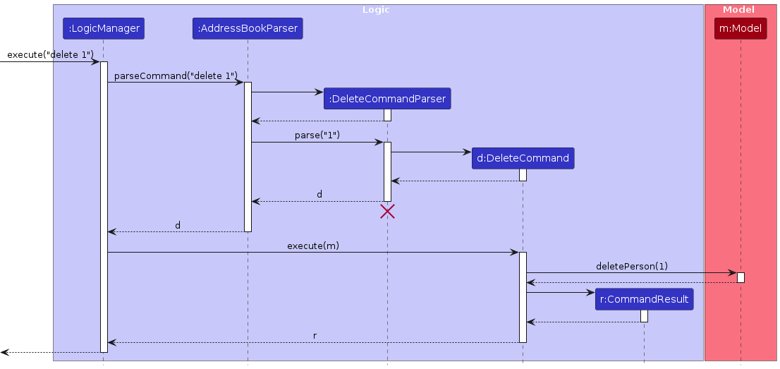
The Sequence Diagram below shows how the components interact with each other for the scenario where the user issues the command delete 1.
Each of the four main components (also shown in the diagram above),
interface with the same name as the Component.{Component Name}Manager class (which follows the corresponding API interface mentioned in the previous point.For example, the Logic component defines its API in the Logic.java interface and implements its functionality using the LogicManager.java class which follows the Logic interface. Other components interact with a given component through its interface rather than the concrete class (reason: to prevent outside component's being coupled to the implementation of a component), as illustrated in the (partial) class diagram below.
The sections below give more details of each component.
The API of this component is specified in Ui.java
The UI consists of a MainWindow that is made up of parts e.g. CommandBox, ResultDisplay, PersonListPanel, PersonDetailPanel, StatusBarFooter etc. All these, including the MainWindow, inherit from the abstract UiPart class which captures the commonalities between classes that represent parts of the visible GUI.
The UI component uses the JavaFx UI framework. The layout of these UI parts are defined in matching .fxml files that are in the src/main/resources/view folder. For example, the layout of the MainWindow is specified in MainWindow.fxml
The UI component,
Logic component.Model data so that the UI can be updated with the modified data.Logic component, because the UI relies on the Logic to execute commands.Model component, as it displays Person object residing in the Model.PersonListPanel shows a compact summary list while PersonDetailPanel displays full details for a selected client via the view command.API : Logic.java
Here's a (partial) class diagram of the Logic component:
The sequence diagram below illustrates the interactions within the Logic component, taking execute("delete 1") API call as an example.
Note: The lifeline for DeleteCommandParser should end at the destroy marker (X) but due to a limitation of PlantUML, the lifeline continues till the end of diagram.
How the Logic component works:
Logic is called upon to execute a command, it is passed to an AddressBookParser object which in turn creates a parser that matches the command (e.g., DeleteCommandParser) and uses it to parse the command.Command object (more precisely, an object of one of its subclasses e.g., DeleteCommand) which is executed by the LogicManager.Model when it is executed (e.g. to delete a person).Model) to achieve.CommandResult object which is returned back from Logic.
CommandResult can optionally carry a Person to be displayed in the UI detail panel. This is used by commands such as view that trigger a UI detail-view update without modifying model data.Here are the other classes in Logic (omitted from the class diagram above) that are used for parsing a user command:
How the parsing works:
AddressBookParser class creates an XYZCommandParser (XYZ is a placeholder for the specific command name e.g., AddCommandParser) which uses the other classes shown above to parse the user command and create a XYZCommand object (e.g., AddCommand) which the AddressBookParser returns back as a Command object.XYZCommandParser classes (e.g., AddCommandParser, DeleteCommandParser, ...) inherit from the Parser interface so that they can be treated similarly where possible e.g, during testing.API : Model.java
The Model component,
Person objects (which are contained in a UniquePersonList object).Person objects (e.g., results of a search query) as a separate filtered list which is exposed to outsiders as an unmodifiable ObservableList<Person> that can be 'observed' e.g. the UI can be bound to this list so that the UI automatically updates when the data in the list change.UserPref object that represents the user’s preferences. This is exposed to the outside as a ReadOnlyUserPref objects.ArrayList of WorkoutLog objectsModel represents data entities of the domain, they should make sense on their own without depending on other components)Note: An alternative (arguably, a more OOP) model is given below. It has a Tag list in the AddressBook, which Person references. This allows AddressBook to only require one Tag object per unique tag, instead of each Person needing their own Tag objects.

API : Storage.java
The Storage component,
AddressBookStorage, WorkoutLogBookStorage, and UserPrefStorage, which means it can be treated as any one (if only the functionality of only one is needed).Model component (because the Storage component's job is to save/retrieve objects that belong to the Model)Classes used by multiple components are in the seedu.address.commons package.
This section describes some noteworthy details on how certain features are implemented.
The view feature is implemented as a collaboration between Logic and UI:
AddressBookParser routes view INDEX to ViewCommandParser.ViewCommandParser parses the index into a ViewCommand.ViewCommand validates the index against Model#getFilteredPersonList() and returns a CommandResult that includes the target Person.MainWindow#executeCommand checks CommandResult#isShowPersonView() and forwards the Person to PersonDetailPanel#displayPerson.PersonDetailPanel has two states:
view INDEX command.To keep the panel consistent with model updates, MainWindow also clears the detail panel after successful commands when the currently viewed person no longer exists (e.g., after a delete or clear).
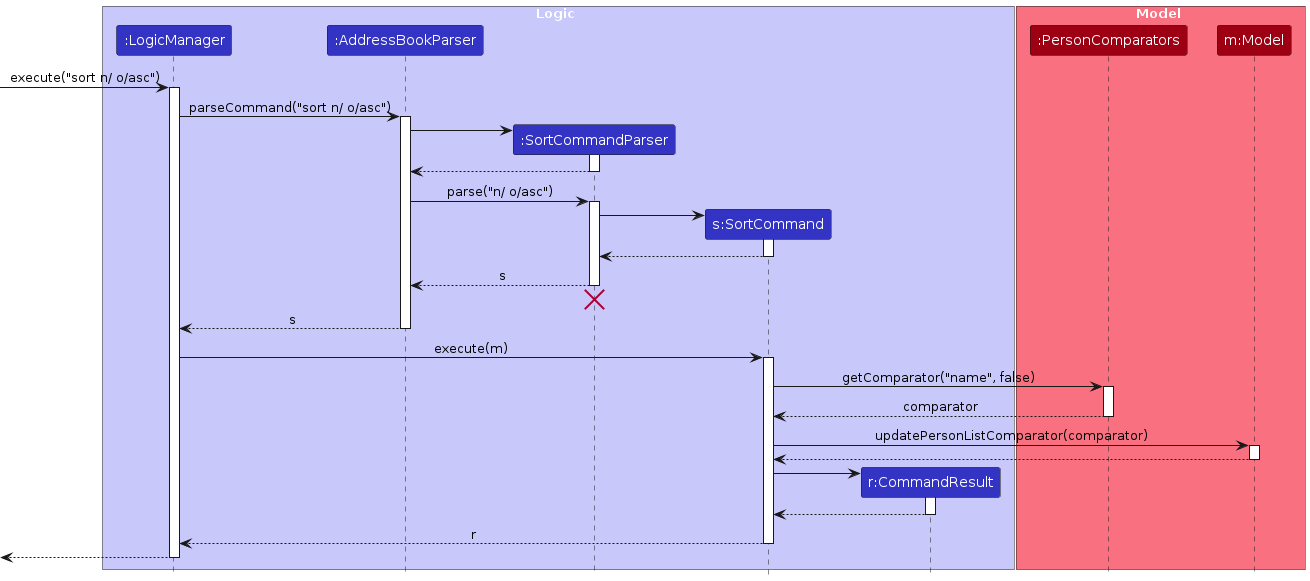
The sort feature allows users to sort the client list by various attributes in ascending or descending order. It uses JavaFX's SortedList wrapper to maintain reactivity with the UI.
The sort mechanism is facilitated by three main components:
SortCommand - Stores attribute name and order, reconstructs the Comparator<Person> during executionSortCommandParser - Parses user input using a map-based approach to validate attributes and orderPersonComparators - Utility class that centralizes all comparison logic for Person attributesThe sequence diagram below illustrates the interactions within the Logic component when the user executes sort n/ o/asc:
The ModelManager wraps the FilteredList with a SortedList, allowing sorting and filtering to work together. When SortCommand.execute() is called, it retrieves the appropriate comparator from PersonComparators and updates the model's comparator. The UI's ListView automatically updates through JavaFX's observable pattern.
Once set, the comparator remains active until replaced by another sort command. Commands such as list reset the filter predicate to show all clients, but do not reset the active comparator.
Aspect: Where to store comparator logic
Alternative 1 (current choice): Centralize in PersonComparators utility class.
Alternative 2: Keep comparators in SortCommandParser.
The status feature allows trainers to mark clients as either active or inactive, enabling them to focus on current clients while retaining historical records.
The status mechanism is implemented through the following components:
Status — A class that represents a client's status, containing a nested StatusEnum with two values: ACTIVE and INACTIVE.StatusCommand — Executes the status change operation on a specified client.StatusCommandParser — Parses user input to create a StatusCommand.The Status class enforces validation to ensure only valid status values ("active" or "inactive", case-insensitive) are accepted.
Storage and Migration:
active status when created via AddCommand.JsonAdaptedPerson class handles backward compatibility by defaulting missing status fields to "active" when loading old data files.Immutability:
Validation:
Status class validates input using a regex pattern, rejecting invalid values like "pending" or "unknown".status 1 s/active s/inactive) are detected and rejected by the parser with a user-friendly message: "Only one status value (either active or inactive) can be specified."The rate feature allows trainers to store a per-client session rate and update it via a dedicated command.
The rate mechanism is implemented through the following components:
Rate — A value class that represents a client's session rate.RateCommand — Replaces or clears the rate for a specified client.RateCommandParser — Parses user input to create a RateCommand.The Rate class normalizes valid values to 2 decimal places (e.g., 120, 120., and .5 are stored as 120.00, 120.00, and 0.50 respectively).
Dedicated command for rate changes:
rate INDEX r/RATE.EditCommand intentionally preserves the existing rate to keep rate updates explicit and auditable.Storage and Migration:
JsonAdaptedPerson persists rate in the data file. For old data files without a rate field, the user/developer has to manually add it in the JSON file (e.g., "rate": "120.00") to avoid errors when loading the data.Immutability:
Person instance with only the rate field changed while preserving all other fields.The body measurement feature allows trainers to store and update a client's height, weight, and body fat percentage via a dedicated command.
The measurement mechanism is implemented through the following components:
Height, Weight, BodyFatPercentage - Value classes representing each measurement field.MeasureCommand - Replaces and/or clears measurements for a specified client.MeasureCommandParser - Parses user input to create a MeasureCommand.The three value classes enforce numeric range and format constraints (up to 1 decimal place), while still allowing blank values for explicit clear operations. Inputs with trailing dots (e.g., 170.) are accepted and normalized to 1 decimal place in storage.
In the UI detail panel, measurement values are displayed to 1 decimal place to match measurement precision.
Dedicated command for measurement changes:
measure INDEX [h/...] [w/...] [bf/...].Clear semantics:
h/, w/, or bf/) triggers a clear attempt for that specific field.cleared or already cleared based on whether it previously had a value.Immutability:
Person instance with only the measurement fields changed while preserving all other fields.Storage and Migration:
JsonAdaptedPerson persists height, weight, and bodyFatPercentage in the data file and validates these values when converting to model objects.The proposed undo/redo mechanism is facilitated by VersionedAddressBook. It extends AddressBook with an undo/redo history, stored internally as an addressBookStateList and currentStatePointer. Additionally, it implements the following operations:
VersionedAddressBook#commit() — Saves the current address book state in its history.VersionedAddressBook#undo() — Restores the previous address book state from its history.VersionedAddressBook#redo() — Restores a previously undone address book state from its history.These operations are exposed in the Model interface as Model#commitAddressBook(), Model#undoAddressBook() and Model#redoAddressBook() respectively.
Given below is an example usage scenario and how the undo/redo mechanism behaves at each step.
Step 1. The user launches the application for the first time. The VersionedAddressBook will be initialized with the initial address book state, and the currentStatePointer pointing to that single address book state.
Step 2. The user executes delete 5 command to delete the 5th person in the address book. The delete command calls Model#commitAddressBook(), causing the modified state of the address book after the delete 5 command executes to be saved in the addressBookStateList, and the currentStatePointer is shifted to the newly inserted address book state.
Step 3. The user executes add n/David … to add a new person. The add command also calls Model#commitAddressBook(), causing another modified address book state to be saved into the addressBookStateList.
Note: If a command fails its execution, it will not call Model#commitAddressBook(), so the address book state will not be saved into the addressBookStateList.
Step 4. The user now decides that adding the person was a mistake, and decides to undo that action by executing the undo command. The undo command will call Model#undoAddressBook(), which will shift the currentStatePointer once to the left, pointing it to the previous address book state, and restores the address book to that state.
Note: If the currentStatePointer is at index 0, pointing to the initial AddressBook state, then there are no previous AddressBook states to restore. The undo command uses Model#canUndoAddressBook() to check if this is the case. If so, it will return an error to the user rather
than attempting to perform the undo.
The following sequence diagram shows how an undo operation goes through the Logic component:
Note: The lifeline for UndoCommand should end at the destroy marker (X) but due to a limitation of PlantUML, the lifeline reaches the end of diagram.
Similarly, how an undo operation goes through the Model component is shown below:
The redo command does the opposite — it calls Model#redoAddressBook(), which shifts the currentStatePointer once to the right, pointing to the previously undone state, and restores the address book to that state.
Note: If the currentStatePointer is at index addressBookStateList.size() - 1, pointing to the latest address book state, then there are no undone AddressBook states to restore. The redo command uses Model#canRedoAddressBook() to check if this is the case. If so, it will return an error to the user rather than attempting to perform the redo.
Step 5. The user then decides to execute the command list. Commands that do not modify the address book, such as list, will usually not call Model#commitAddressBook(), Model#undoAddressBook() or Model#redoAddressBook(). Thus, the addressBookStateList remains unchanged.
Step 6. The user executes clear, which calls Model#commitAddressBook(). Since the currentStatePointer is not pointing at the end of the addressBookStateList, all address book states after the currentStatePointer will be purged. Reason: It no longer makes sense to redo the add n/David … command. This is the behavior that most modern desktop applications follow.
The following activity diagram summarizes what happens when a user executes a new command:
Aspect: How undo & redo executes:
Alternative 1 (current choice): Saves the entire address book.
Alternative 2: Individual command knows how to undo/redo by itself.
delete, just save the person being deleted).{more aspects and alternatives to be added}
{Explain here how the data archiving feature will be implemented}
Target user profile: Freelance Personal Fitness Trainers
Value proposition: PowerRoster helps freelance personal fitness trainers manage diverse client needs by linking their workout histories, dietary restrictions and preferred locations directly to their contact profiles. This allows for a centralised application for trainers to efficiently access any information needed about a client via an easy-to-use application optimised for text commands.
Priorities: High (must have) - * * *, Medium (nice to have) - * *, Low (unlikely to have) - *
| Priority | As a … | I want to … | So that I can… |
|---|---|---|---|
* * * | trainer | list all clients in my roster | get an overview of my entire client base |
* * * | trainer | add a client and his/her information | |
* * * | trainer | delete a client’s contact | keep my client roster neat and up-to-date |
* * * | trainer | attach free-form notes to a client's profile | record observations or other details to note from past sessions and remind myself for future sessions |
* * * | trainer | tag a client to a specific gym location | identify which venue I am training them at without clarifying each time |
* * | trainer | view a client's complete profile in a separate view | get a full separate picture of the client and their needs without the interference of other client information displayed |
* * | new user | read about the available commands and their usage | learn how to use the application and refer to the instructions when I forget a certain command |
* * | trainer | search for a client by name | retrieve their full profile instantly without scrolling through the entire list of clients |
* * | trainer | filter clients by gym location | plan and schedule my clients better to ensure that my travel route is efficient |
* * | trainer | record a client’s diet | identify which diet a client is currently adopting without clarifying each time |
* * | trainer | record a client's dietary restrictions | account for nutritional needs when designing their fitness programme |
* * | trainer | record injuries, medical conditions or physical limitations for each client | assign appropriate and safe exercises, and avoid aggravating existing conditions |
* * | trainer | assign a workout programme or routine to a client | track what programme they are currently supposed to follow, separate from individual session logs |
* * | trainer | update a client's contact details | ensure their details remain accurate over time |
* * | trainer | create workout session logs for each client | track their training history and refer to them to tailor future sessions accordingly |
* * | trainer | see the last session date for each client | identify clients I have not seen recently and decide whether to follow up |
* * | trainer | mark a client as active or inactive | focus on current clients while retaining records of past ones for future reference |
* * | trainer | add body measurements for each client (weight, body fat %, etc.) | track their physical progress quantitatively over time |
* * | trainer | store a session rate for each client | recall their pricing quickly when preparing invoices |
* * | trainer | group clients together under a shared label | track clients that are part of batch or group training sessions and contact them easily |
* * | trainer | sort my client list by different attributes (e.g. name, location, last session date) | organise my view depending on the task that I seek to do |
* * | trainer | set specific fitness goals for each client | measure whether they are on track to meet their objectives |
* * | trainer | export or back up my client data | do not lose critical client information if something goes wrong |
* | trainer | record emergency contact information for each client | act quickly to inform relevant contacts in the event of a health emergency during training |
* | trainer | see a summary of my total active client count and key details | monitor my workload and decide whether I have capacity to take on new clients |
* | trainer | record payment status for each payment cycle | follow up on outstanding payments without losing track |
* | trainer | visualise a client's progress through charts | identify trends in their performance at a glance and adjust their programme accordingly |
* | trainer | store reusable workout templates | refer to my workout programmes in one place and efficiently assign tried-and-tested programmes to new or similar clients |
* | trainer | filter or search clients by other specific attributes (e.g. dietary restriction, injury, workout programme) | quickly identify all clients sharing a particular condition or requirement |
(For all use cases below, the System is the PowerRoster and the Actor is the trainer, unless specified otherwise)
Use case: UC01 - List all clients
Preconditions: Trainer launched PowerRoster.
Guarantees: The full client roster (if any) is displayed, preserving the current active sort order if one has been applied.
MSS
Trainer requests to list all clients.
PowerRoster retrieves and displays all clients in the roster.
Use case ends.
Use case: UC02 - Add a client
Preconditions: Trainer has launched PowerRoster.
Guarantees: A new client is added to the roster if all the required details are valid.
MSS
Trainer requests to add a new client and input the respective details.
PowerRoster validates the details.
PowerRoster creates a new client profile and adds it to the roster.
PowerRoster confirms the successful addition to the Trainer.
Use case ends.
Extensions
2a. PowerRoster detects that one or more required fields are missing.
2a1. PowerRoster informs the Trainer of the missing fields.
2a2. Trainer re-enters the details with the missing fields included.
Steps 2a1-2a2 are repeated until all required fields are present.
Use case resumes from step 2.
2b. PowerRoster detects that the provided details contain invalid values (e.g. invalid phone number format).
2b1. PowerRoster informs the Trainer of the invalid fields and the expected format.
2b2. Trainer re-enters the corrected details.
Steps 2b1-2b2 are repeated until all fields are valid.
Use case resumes from step 2.
2c. PowerRoster detects that a client with the same name already exists.
2c1. PowerRoster warns the Trainer of the potential duplicate.
2c2. Trainer confirms they wish to proceed with adding the client.
Use case resumes from step 3.
2d. Trainer optionally provides a gym location.
2d1a1. PowerRoster informs the Trainer of the invalid input and the expected format.
2d1a2. Trainer re-enters the location.
Use case resumes from step 2d1.
2e. Trainer optionally provides a note for the client.
2e1. PowerRoster saves the note to the client’s profile.
Use case resumes from step 3.
Use case: UC03 - Delete a client
Preconditions: Trainer has launched PowerRoster. At least one client exists in the roster.
Guarantees: The client and all associated data are permanently removed if the deletion is confirmed.
MSS
Extensions
2a1. PowerRoster informs the Trainer that no matching contact was found and no deletion was carried out.
Use case ends.
Use case: UC04 - View Help and Command Guide
Actor: New user
Preconditions: User has launched PowerRoster.
Guarantees: The requested command usage information is displayed.
MSS:
User requests to view the help guide.
PowerRoster displays the list of all available commands with their syntax and descriptions.
Use case ends.
Extensions:
1a. User requests help for a specific command.
1a1. PowerRoster displays only the usage instructions for the specified command.
Use case ends.
1b. User requests help for an unknown command.
1b1. PowerRoster informs the User that the command is unknown.
1b2. PowerRoster displays a message suggesting to type 'help' to see all available commands.
Use case ends.
Use case: UC05 - Search for a Client by Name
Preconditions: Trainer has launched PowerRoster.
Guarantees: All clients whose names match the search query are displayed.
MSS:
Trainer requests to search for a client by name and provides the name to search for.
PowerRoster retrieves and displays all clients whose names match the search query.
Use case ends.
Extensions:
2a. No clients match the search query.
2a1. PowerRoster informs the Trainer that no matching clients were found.
Use case ends.
2b. The roster has no clients
2b1. PowerRoster informs the Trainer that there are no clients in the roster.
Use case ends.
Use case: UC06 - Filter Clients by Gym Location Preconditions: Trainer has launched PowerRoster. At least one client in the roster has a gym location specified. Guarantees: All clients who train at the specified gym location are displayed. MSS:
Trainer requests to filter clients by gym location and provides one or more location phrases.
PowerRoster retrieves and displays all clients whose gym location matches at least one provided location phrase.
PowerRoster confirms the number of clients found for the specified gym location to the Trainer.
Use case ends.
Extensions:
1a1. PowerRoster informs the Trainer that the command format is invalid and shows the expected command format.
Use case ends.
1b1. PowerRoster displays clients with no specified location.
Use case resumes from step 3. *2a. No clients match the filter criteria.
2a1. PowerRoster informs the Trainer that no clients were found for the specified gym location.
Use case ends.
1c1. PowerRoster informs the Trainer that the command format is invalid.
Use case ends.
Use case: UC07 - View a Client's Full Profile
Preconditions: Trainer has launched PowerRoster. At least one client is shown in the current list.
MSS:
Trainer requests to view a specific client profile by index.
PowerRoster locates the client.
PowerRoster displays that client's full details in the detail panel.
Use case ends.
Extensions:
2a. The specified identifier does not match any existing client.
Use case ends.
Use case: UC08 - Add/Append a Note to a Client
Preconditions: Trainer has launched PowerRoster.
MSS:
Trainer requests to add or append a note to a specific client and provides the note.
PowerRoster locates the client and adds or appends the note to the client profile.
PowerRoster confirms the successful update to the Trainer.
Use case ends.
Extensions:
2a. The specified identifier does not match any existing client.
2a1. PowerRoster informs the Trainer that the identifier was invalid.
Use case ends.
2b. PowerRoster detects that the client has requested to add and append at the same time.
2b1. PowerRoster informs the Trainer that it is not possible to add and append at the same time.
Use case ends.
2c. Trainer requests to add and provides an empty note.
2c1. PowerRoster replaces the existing note with the empty note.
Use case ends.
2d. Trainer requests to append and provides an empty note.
2d1. PowerRoster does not change the existing note.
Use case ends.
2e. Trainer requests to add or append more than one note at a time.
2e1. PowerRoster informs the Trainer that it is not possible to do so.
Use case ends.
Use case: UC08 - Change a Client's Status Preconditions: Trainer has launched PowerRoster. At least one client exists in the displayed list.
MSS
Trainer requests to list all clients or performs a search/filter.
PowerRoster shows a list of clients.
Trainer requests to change the status of a specific client by providing the index and new status (active/inactive).
PowerRoster updates the client's status and confirms the change.
Use case ends.
Extensions
2a. The list is empty.
Use case ends.
3a. The given index is invalid.
3a1. PowerRoster shows an error message.
Use case ends.
3b. The given status is invalid (not "active" or "inactive").
3b1. PowerRoster shows an error message.
Use case ends.
3c. The client already has the specified status.
3c1. PowerRoster indicates that no changes were made.
Use case ends.
Use case: UC09 - Set/Clear a Client's Session Rate Preconditions: Trainer has launched PowerRoster. At least one client exists in the displayed list.
MSS
Trainer requests to set the rate of a specific client and provides the rate.
PowerRoster locates the client and validates the rate.
PowerRoster sets the client's rate and confirms the successful update to the Trainer.
Use case ends.
Extensions
2a. The specified identifier does not match any existing client.
2a1. PowerRoster informs the Trainer that the identifier was invalid.
Use case ends.
2b. The rate is invalid
2b1. PowerRoster informs the user of the error.
Use case ends.
1c. Trainer requests to clear a client's rate.
1c1. PowerRoster locates the client and clears the client's existing rate.
1c2. PowerRoster confirms the successful update to the Trainer.
Use case ends.
Use case: UC10 - Set/Clear a Client's Body Measurements Preconditions: Trainer has launched PowerRoster. At least one client exists in the displayed list.
MSS
Trainer requests to set one or more measurements of a specific client and provides valid values.
PowerRoster locates the client and validates the provided measurements.
PowerRoster updates the specified measurement fields.
PowerRoster confirms the successful update to the Trainer.
Use case ends.
Extensions
2a. The specified identifier does not match any existing client.
2a1. PowerRoster informs the Trainer that the identifier was invalid.
Use case ends.
2b. One or more measurement values are invalid.
2b1. PowerRoster informs the Trainer of the validation error.
Use case ends.
1c. Trainer requests to clear one or more measurement fields by passing empty prefixed values.
1c1. PowerRoster clears the corresponding measurement fields.
1c2. PowerRoster confirms the successful update to the Trainer.
Use case ends.
Use case: UC11 - Assign/Clear a Client's Workout Programme Preconditions: Trainer has launched PowerRoster. At least one client exists in the displayed list.
MSS
Trainer requests to assign a workout programme to a specific client and provides a valid programme category.
PowerRoster locates the client and validates the provided programme category.
PowerRoster updates the client's workout programme.
PowerRoster confirms the successful update to the Trainer.
Use case ends.
Extensions
2a. The specified identifier does not match any existing client.
2a1. PowerRoster informs the Trainer that the identifier was invalid.
Use case ends.
2b. The programme category is invalid.
2b1. PowerRoster informs the Trainer of the validation error.
Use case ends.
1c. Trainer requests to clear the client's workout programme by passing an empty prefixed value.
1c1. PowerRoster clears the client's workout programme.
1c2. PowerRoster confirms the successful update to the Trainer.
Use case ends.
17 or above installed.Given below are instructions to test the app manually.
Note: These instructions only provide a starting point for testers to work on; testers are expected to do more exploratory testing.
Initial launch
Download the jar file and copy into an empty folder
Double-click the jar file Expected: Shows the GUI with a set of sample contacts. The window size may not be optimum.
Saving window preferences
Resize the window to an optimum size. Move the window to a different location. Close the window.
Re-launch the app by double-clicking the jar file.
Expected: The most recent window size and location is retained.
{ more test cases … }
Deleting a client while all clients are being shown
Prerequisites: List all clients using the list command. Multiple clients in the list.
Test case: delete 1
Expected: First contact is deleted from the list. Details of the deleted contact shown in the status message. Timestamp in the status bar is updated.
Test case: delete 0
Expected: No client is deleted. Error details shown in the status message. Status bar remains the same.
Other incorrect delete commands to try: delete, delete x, ... (where x is larger than the list size)
Expected: Similar to previous.
Viewing from the current list
Prerequisites: List all clients using the list command. Multiple clients in the list.
Test case: view 1
Expected: The 1st client's full profile is shown in the detail panel. Success message is shown in the result display.
Test case: view 0
Expected: No profile is shown/changed. Error details shown in the status message.
Other incorrect view commands to try: view, view x, view ... (where index is larger than the list size)
Expected: Similar to previous.
Detail panel consistency after delete
Prerequisites: view 1 has been executed successfully and the profile is visible.
Test case: delete 1
Expected: Deleted client is removed from the list and the detail panel resets to placeholder if the deleted client was the one being viewed.
{ more test cases … }
Dealing with missing/corrupted data files
{ more test cases … }